随着国人饮食结构改变、生活节奏加快及社会心理因素影响,我国慢性便秘患病率逐年上升。很多人觉得便秘只是“小毛病”,忍忍就过,却不知长期忽视可能拖出严重的肠道问题——结肠黑变病,也就是大家俗称的“黑心肠”。先明确:便秘并非独立疾病,而是一组症状,核心表现为排便困难、排便次数减少、粪便干硬。其中,排便困难还包括排便费力、排出不畅、排便不尽感、肛门直肠堵塞感、排便费时及需要辅助排便等情况。
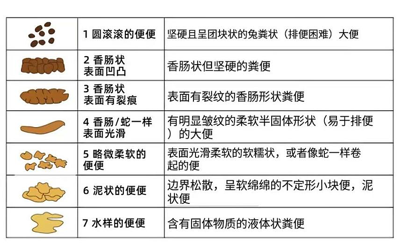
健康成年人的正常排便频率为1-2次/天或1-2天/次,低于这个频率可初步判断为便秘,高于则可能是腹泻。但仅看次数不够,大便性状更关键,临床常用“布里斯托大便分类法”,通过粪便形态就能清晰区分便秘与腹泻。

什么是结肠黑变病?
结肠黑变病是以结肠,直肠黏膜色素沉着为特征的肠道疾病,色素沉着颗粒为黏膜固有层巨噬细胞吞噬大量脂褐素,结肠镜下表现为结直肠黏膜弥漫性黑褐色色素沉着,呈豹纹样,网格状。
结肠黑变病发病和表现有哪些?
疾病多见于中老年人群,值得警惕的是,近年来30-45岁女性发病率明显升高——这大概率与该年龄段女性追求美容、养颜、减肥,长期服用各类宣称“通便、减肥、美容”的保健品有关。
从症状来看,结肠黑变病没有特异性,主要表现为便秘、排便困难、腹痛、腹胀等,和普通便秘症状相似,因此大部分患者都是在结肠镜检查时偶然发现的。
结肠黑变病如何进行疾病分度?
根据色素沉着病变程度及范围分为3度:
I度(轻度),肠道呈现浅褐色,黏膜血管纹理隐约可见,病变局限于直肠,盲肠或某段肠粘膜,且与周围正常黏膜分界不清楚;
II度(中度),肠道呈现深褐色,多见于左半结肠黏膜,血管纹理不清楚,与正常黏膜有明显分界:
III度(重度),肠道呈黑褐色,全结直肠均出现色素沉着,血管纹理素乱或消失。
结肠黑变病有哪些病因?
该病为一种非炎症性疾病,可能与患者年龄,是否便秘,服用刺激性泻药,过量摄入金属元素及矿物质有关。其中蒽醌类药物服用史最为常见,这类药物可促进肠道上皮细胞死亡,死亡的细胞被巨噬细胞吞噬后转化为脂褐素等,沉积在肠黏膜内并使其呈现黑褐色。
常用的通便药可分为容积性泻药,渗透性泻药,润滑性泻药,促动力剂及5-HT4受体激动剂和刺激性泻药。其中刺激性泻药主要通过刺激结肠黏膜中的感觉神经末梢,增强结肠动力,从而促进排便。包括蒽醌类药物,如大黄,番泻叶,芦荟等:二苯甲烷类如酚,比沙可啶等。
注:市面上打着"清肠"、"养颜"、"减肥"的大部分保健产品大多数含有类物质。
结肠黑变病有哪些危害?
由于结肠黑变病为一种良性疾病,消除肠道刺激和致病因素后肠道黏膜可以发生逆转,但是长期,持续的慢性刺激,可能加重便秘和药物依赖,产生腹痛,水样泻,大肠肌无力,肠道菌群失调等,严重者增加结直肠腺瘤性息肉和结直肠癌变发生的风险。
如何改善便秘引起的结肠黑变病?
补足水分+多吃膳食纤维
不要等口渴了才喝水,早起空腹喝一杯温水,能有效刺激胃肠蠕动,改善便秘;每日推荐饮水量为1.5-2.0升。同时,多摄入富含膳食纤维的食物(如芹菜、菠菜、燕麦、香蕉、火龙果等),能提高粪便含水量、增加粪便容积,从根源缓解便秘。
养成规律的排便习惯
人体在早起和餐后两小时,结肠推进动作最活跃,建议每天在这两个时间段定点尝试排便,逐步形成生物反馈。排便时要集中注意力,上身微微前倾,增加腹壁压力,帮助顺利排便,避免玩手机、看书等分散注意力的行为。
坚持适度锻炼
定期运动能增强肠道肌肉力量,提升肠蠕动能力。尤其是久坐的办公族,要有意识地多站立、多走动;平时也可以做提肛运动,增强肛门括约肌功能,辅助改善排便。
科学选择药物,拒绝盲目用药
长期大量服用刺激性泻药,不仅会引发腹痛,还会产生药物依赖,停药后便秘会更严重。如果长期便秘已经影响生活,一定要避开刺激性泻药,及时到医院咨询消化科医生,在医生指导下选择缓泻剂、促动力药物等安全的药物来缓解症状。
总之,便秘从来不是“小问题”,长期忽视可能拖出“黑心肠”这样的严重隐患。养成良好的饮食、排便和运动习惯,科学应对便秘,才能守护肠道健康。如果已经出现长期便秘、腹痛腹胀等不适,建议尽早做结肠镜检查,排查潜在问题,早干预、早逆转。
